2 BIMESTRE
GESTIÓN FINANCIERA :


DEFICIÓN: consiste en administrar los recursos que se tienen en una empresa para asegurar que serán suficientes para cubrir los gastos para que esto pueda funcionar . En una empresa esta responsabilidad la tiene solo una persona :
EL GESTOR FINANCIERO - de esta manera podrá llevar un control adecuado y ordenado de los ingresos y gastos de la empresa.
EN ECONOMÍA : son las actividades realizadas con flujos de capital y dinero .
se da entre individuos empresas y estados (países)
EN ADMINISTRACIÓN : estudia la obtención y gestión de los fondos que necesito para cumplir sus objetivos .
Estudia los criterios con que dispondrá de sus activos
Estudia los criterios con que dispondrá de sus activos
LA INFORMACIÓN DE LA TOMA DE DECISIONES SOBRE LA INVERSIÓN
Es elegir entre dos o más alternativas incompatibles entre si o que se presentan simultáneamente
Los pasos en la toma de decisiones de inversión deben ser:
- Antes de invertir: Determinar tu perfil de inversor.
Según si éste es más o menos conservador, más o menos arriesgado, así se asociarán distintos productos o activos de inversión. Por ejemplo, tradicionalmente, la inversión en renta fija se asocia a perfiles de riesgo conservadores. De la misma forma, los high yield estarían más cerca de la cartera de un inversor agresivo.
- En el momento de invertir: Elegir un intermediario autorizado y elegir los productos específicos.
Ten muy en cuenta que la inversión no es un juego y conlleva sus riesgos. No te dejes embaucar por generosos intereses. Lo fundamental es conocer a fondo el producto en el que inviertes, sus plazos y posibles rendimientos sin perder de vista la volatilidad asociada.
- Después de invertir: Vigilar tus inversiones
Controlar donde está tu dinero no es nuevo. Lo mismo ocurre en el caso del capital que has invertido para obtener rendimientos. Vigila los plazos de vencimiento, las posibilidades de traspaso para conseguir mayores beneficios o el momento adecuado para liquidar esos activos. Solo así el proceso de inversión en el que estás inmerso será del todo satisfactorio.
libros contables

Los libros contables, conocidos también como libros de contabilidad, son registros o documentos que deben llevar obligatoria o voluntariamente los comerciantes y en los cuáles se registran en forma sintética las operaciones mercantiles que realizan durante un período de tiempo determinado.
Libro de Inventarios y Balances
Al iniciar la actividad comercial, la empresa debe elaborar un inventario y un balance general que le permitan conocer de manera clara y completa la situación de su patrimonio, en este libro deben registrarse todos estos rubros, de acuerdo con las normas legales.
costo y presupuesto
El punto e equilibrio estará dado por un volúmenes de ventas tal que, deducidos los costos proporcionales, arroje un saldo que alcance a cubrir exactamente el monto de las cargas de estructura.
Conforme al criterio del costeo proporcional, el resultado bruto sobre las ventas consiste en un monto que es aplicable a cubrir las cargas de estructura, constituyendo un beneficio neto la suma en que aquel supere a éstas. Por tal razón, los sostenedores del costeo proporcional denominan “contribución marginal” a la diferencia positiva entre los ingresos por ventas y los costos variables de los productos vendidos.
V - CP = CM
Donde:
V: Ventas
CP: Costos proporcionales
CM: Contribución Marginal
Cuando la contribución marginal es igual a los costos estructurales se está en situación de equilibrio, es decir la empresa no registra ganancias, ni pérdidas.
4 - Diferencia entre Presupuesto Económico y Financiero
A groso modo podemos decir que el presupuesto financiero esta relacionado con las colocaciones de fondos que devengan una renta, dinero, títulos, plazo fijo, renta, interés (evolución de tasas); y el presupuesto económico esta relacionado con la operatoria del negocio, sin tener en cuenta los fondos. La cartera de inversiones condiciona como invertir el disponible; el resultado económico va a estar dado por Ventas (ingresos) - Gastos (egresos).
Presupuesto Financiero:
Es una planilla donde se debe volcar todos los movimientos de la empresa.
En otras palabras, se trata de un libro mayor de caja tabulado, donde se registra el movimiento hasta el fin del ejercicio. Dado una caja negativa no puede existir, dicho saldo decide la factibilidad del plan general.
Debe contener:
Los ingresos por ventas, cobranzas de pagares (en la columna de mes del descuento de los mismos, con el valor correspondiente reducido por el interés cobrado por el banco.
Las cobranzas y pagos, mas allá del último mes del ejercicio presupuestario quedan como “deudores por ventas” o ”proveedores a pagar” respectivamente.
Debe determinarse las modalidades de pago de los clientes y los de la propia empresa a los proveedores.
Los saldos que figuran en la planilla, al comenzar el ejercicio son los “créditos” aún no cobrados y los “proveedores a pagar” son los que figuran en la planilla de egresos).
Las fechas de los ingresos deben ser estimativas.
Los descuentos por pronto pago se registran en el mes respectivo
El presupuesto de caja o financiero propiamente dicho es el que se expone en el siguiente cuadro.
INGRESO
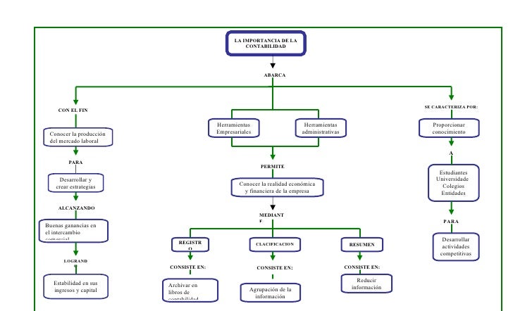
la contabilidad
La finalidad de la contabilidad es suministrar información en un momento dado de los resultados obtenidos durante un período de tiempo, que resulta de utilidad a sus usuarios, en la toma de decisiones, tanto para el control de la gestión pasada, como para las estimaciones de los resultados futuros, dotando tales decisiones de racionalidad y eficiencia.1
El término contabilidad proviene de la unión de los términos con (que significa globalmente), putare (que siginifica calcular o evaluar), bilis (que puede) y el sufijo dad (cualidad).
- Técnica: Toda técnica depende de una Ciencia y en ese sentido trabaja con base en un conjunto de procedimientos o sistemas para acumular, procesar e informar datos útiles referentes al patrimonio. Es una serie de pasos para realizar una tarea y en contabilidad la tarea es el registro, la teneduría de libros.[cita requerida]
- Sistema de información: De acuerdo con las opiniones y enfoques profesionales que intentan dejar de lado el debate acerca de la naturaleza de lo contable, al definir la contabilidad recurren a un término que no implica asumir un carácter científico, técnico o tecnológico. Dicen, por lo tanto, que se trata de "un subsistema dentro del sistema de información del ente" (dado que no solamente se refiere a empresas), toma toda la información del ente referente a los elementos que definen el patrimonio, el proceso y el resumen de tal forma que cumpla con los criterios básicos que uniforman la interpretación de la información financiera (contable), de esta manera analistas financieros y no financieros usan la información contable, de ahí se concluye que independientemente de las definiciones anteriores, la contabilidad es en sí un sistema de información.
Estas definiciones de la contabilidad, con altos grados de componentes científicos y tecnológicos, la han caracterizado especialmente en los últimos cien años, llegando a conformarse incluso "escuelas" o tendencias en su comprensión. Así, por ejemplo, se habla de las escuelas latina y anglosajona de la contabilidad. La escuela latina se caracteriza, fundamentalmente, por su orientación forense y la construcción de evidencias del proceso de la información, facilitando así los procesos de control organizacional. La escuela anglosajona, por su parte, se orienta más a los procesos de exposición de estados contables dirigidos a los mercados de valores y otros decisores estratégicos de las organizaciones. La escuela latina se ha desarrollado con más fuerza en los países continentales europeos y sus colonias respectivas. De igual modo la anglosajona ha tenido mayor presencia en Inglaterra, Estados Unidos y sus respectivas zonas de influencia

No hay comentarios:
Publicar un comentario